Contoh Erd Apotik

Contoh erd, contoh erd penjualan, contoh erd cafe, contoh erd perpu, contoh erd sekolah, contoh erd database, contoh erd perpustakaan, contoh erd dan lrs, contoh erd basis data, contoh erd database inventory, contoh erd rumah sakit, contoh erd rental mobil,


Interactive Diagram Of Human Body Gallery - How To Guide via ccuart.org
Interactive Diagram Of Human Body Gallery - How To Guide

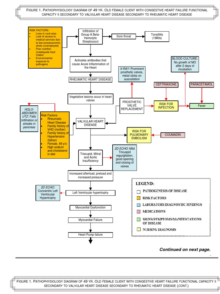
Pathophysiology Diagram Of Rheumatic Heart Disease Choice via ccuart.org
Pathophysiology Diagram Of Rheumatic Heart Disease Choice

Contoh Erd Data Karyawan - Contoh Win via contohwin.blogspot.com
Contoh Erd Data Karyawan - Contoh Win

Moonlight via novella.blog.ugm.ac.id
Moonlight

Desain Pdm Page Rank via rankga.wordpress.com
Desain PDM  page Rank

Contoh Gambar Erd - Contoh Wa via contohwa.blogspot.com
Contoh Gambar Erd - Contoh Wa

Contoh Erd Database Hotel - Contoh Agus via contohagus.blogspot.com
Contoh Erd Database Hotel - Contoh Agus

Contoh Analisi Rancangan Sistem Informasi Swalayan - Galih via galihwidagdo.blog.ugm.ac.id
CONTOH ANALISI RANCANGAN SISTEM INFORMASI SWALAYAN - galih

Contoh Database Manajemen Sistem - Contoh Club via www.contoh.club
Contoh Database Manajemen Sistem - Contoh Club

Photosynthesis Moving Diagram Choice Image - How To Guide via ccuart.org
Photosynthesis Moving Diagram Choice Image - How To Guide

Line Diagram Math Image Collections - How To Guide And via ccuart.org
Line Diagram Math Image collections - How To Guide And

Nose Detailed Diagram Image Collections - How To Guide And via ccuart.org
Nose Detailed Diagram Image collections - How To Guide And

Plot Diagram Raymond Run Gallery - How To Guide And Refrence via ccuart.org
Plot Diagram Raymond Run Gallery - How To Guide And Refrence

Membuat Aplikasi Kalkulator Sederhana Di Vb 2012 via mgunturborneo.blogspot.com
Membuat Aplikasi Kalkulator Sederhana di VB 2012

Menghitung Luas Dan Keliling Persegi Panjang Di Turbo C++ via mgunturborneo.blogspot.com
Menghitung Luas dan Keliling Persegi Panjang di turbo C++

Contoh Database Supplier - Flauschige Katzen via flauschekatzen.blogspot.com
Contoh Database Supplier - Flauschige Katzen

Hr Diagram Of Globular Clusters Image Collections - How To via ccuart.org
Hr Diagram Of Globular Clusters Image collections - How To

Contoh Database Manajemen Sistem - Contoh Club via www.contoh.club
Contoh Database Manajemen Sistem - Contoh Club

Diagrama De Flujo Nivel 1 Ejemplo Gallery - How To Guide via ccuart.org
Diagrama De Flujo Nivel 1 Ejemplo Gallery - How To Guide


Random Image



Related Posts To Contoh Erd Apotik


Contoh Erd Apotik Rating: 4.5 Posted by: onosuyo

Search Here

Popular Posts

Total Pageviews

Recent Posts